
BISS0001
■焦電型赤外線センサー制御IC
◆動作電圧3〜5V
■DIP16ピンパッケージ
1個140円(税込)
10個以上単価120円(税込)
BISS0001.pdfこの資料は参考です。使用される場合はメーカーの最新のデータシートをご参照ください。
関連商品>RE200B
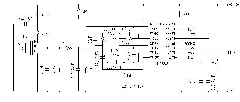
こちらの回路図で動作確認をしてみました。
焦電型赤外線センサーのレンズを付けないと人がいないのにONしてしまいます。
(レンズはフィルターの役目もはたしているような気がします)
レンズは市販の人体感応センサのユニット基板から外した物を使いました。
